LP3717BSH芯茂微原裝SOP8封裝8W原邊反饋芯片
SOP8 8W/12W
SOP8 8W/12W
LP3717BSH概述:
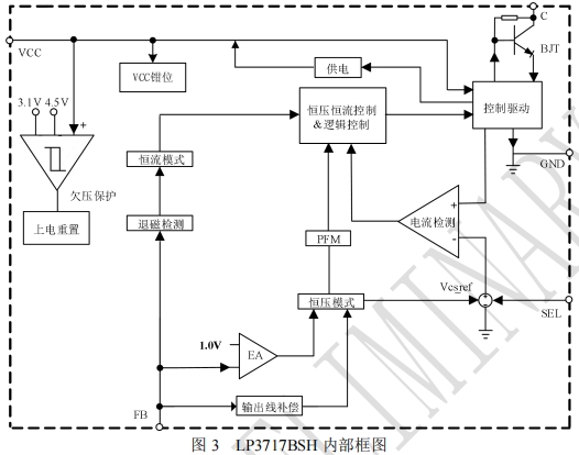
LP3717BSH 是一款高度集成的隔離型適配器和充電器的自供電 PSR 控制芯片,外圍設計極其簡單。
LP3717BSH 通過外置電阻,可調原邊峰值電流,再通過變壓器原副邊匝比來設置輸出恒流點;通過設定 FB 上偏電阻和下偏電阻來設置輸出恒壓點。為了實現系統成本的極致簡化,LP3717BSH 內置啟動電路,外圍不需要啟動電阻;采用自供電的方式來取消輔助繞組 VCC 供電二極管。

LP3717BSH主要特點:
集成 BJT,適用于 12W 以下隔離方案
內置啟動電路,無需啟動電阻
自供電技術取消輔助繞組 VCC 供電二極管
通過外置電阻,可調峰值電流
極低的待機功耗
專利的電流驅動,降低溫升
輸出線損補償技術
輸出短路保護功能
輸出過壓保護
VCC 欠壓保護功能
FB 腳上電阻開路保護
LP3717BSH應用:
適配器、充電器
LED 驅動電源
線性電源和 RCC 開關電源升級換代
其它輔助電源

提供樣品,技術支持