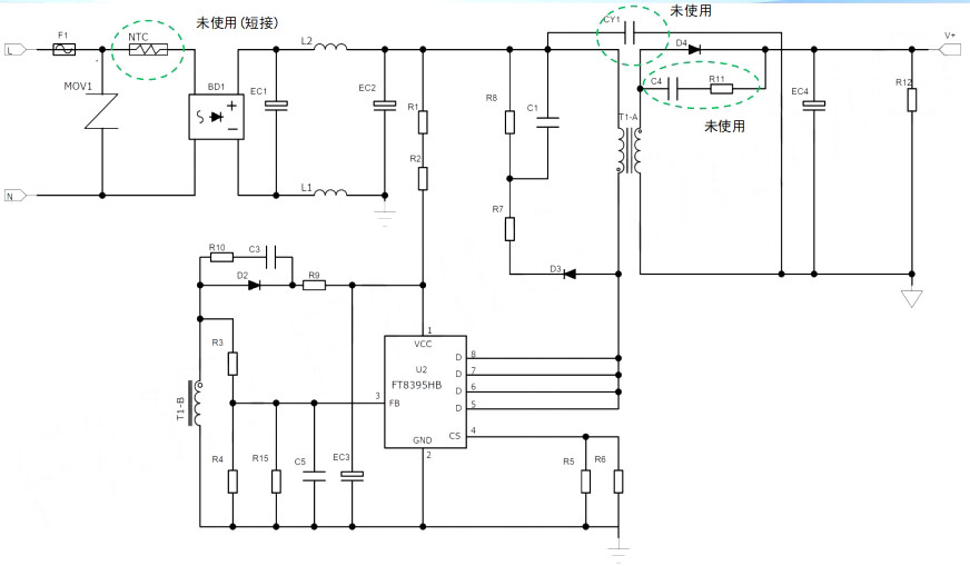
在當今電子設備日益普及的背景下,適配器電源作為連接設備與電力供應的關鍵部件,其性能與安全性的重要性不言而喻。而輝芒微電子推出的 FT8395HB 12V1.0A 六級適配器電源參考設計,憑借其獨特的無Y電容設計,在眾多電源方案中脫穎而出,為行業帶來了新的突破。
在傳統的適配器電源設計中,Y電容常被用于濾波,以滿足電磁干擾(EMI)標準。然而,Y電容的使用也帶來了一些問題。一方面,Y電容的漏電流會隨著電壓的升高而增加,這可能導致設備在高電壓環境下出現安全隱患,如漏電風險上升,甚至可能對使用者造成電擊危險。另一方面,Y電容的加入使得電源設計更加復雜,增加了成本和體積,這對于追求小型化、低成本的電子設備制造商來說是一個不小的挑戰。
FT8395HB 12V1.0A 六級適配器電源方案的無Y電容設計,正是為了解決這些問題而生。它通過創新的設計理念和技術手段,在不使用Y電容的情況下,依然能夠滿足嚴格的EMI標準,同時提高了電源的安全性和可靠性,降低了成本和體積,為適配器電源的設計提供了一種全新的思路。



FT8395HB 12V1.0A 適配器電源方案在效率和空載功耗方面表現出色。其板端平均效率在115Vac和230Vac輸入下分別達到85.7%和83.7%,線端平均效率也分別達到了85.8%和83.9%,完全符合六級能效要求。這意味著在各種輸入電壓條件下,該電源都能以較高的效率將電能轉化為所需的直流輸出,減少了能量的浪費,提高了能源利用效率。同時,其空載功耗極低,僅為68mW(@230Vac),遠低于六級能效標準的要求,這不僅有助于降低設備在待機狀態下的能耗,還減少了對環境的影響,符合當下節能減排的發展趨勢。
輸出紋波是衡量電源穩定性的重要指標之一。FT8395HB方案的輸出紋波在90Vac、47Hz~60Hz條件下小于120mV,這一優異的性能確保了輸出電壓的穩定,減少了電壓波動對電子設備的影響,提高了設備的運行穩定性和可靠性。此外,該方案還具備優異的容性負載起機性能,能夠在容性負載大于5000uF的情況下,以恒流(CC)模式滿載啟動。這對于一些需要大容量電容進行濾波或儲能的電子設備來說至關重要,能夠保證設備在啟動瞬間獲得穩定的電源供應,避免因電源不足而導致的啟動失敗或設備損壞。
安全性是電源設計中不可忽視的重要因素。FT8395HB方案具備完善的保護機制,包括過壓保護、過流保護、過溫保護和短路保護等。這些保護功能能夠在電源或負載出現異常情況時,及時切斷電源輸出,保護電源本身以及連接的電子設備免受損壞。
例如,過壓保護可以防止因輸入電壓過高或負載突然變化導致的輸出電壓異常升高,從而避免對設備造成過壓損壞;過流保護則能在負載電流超過額定值時迅速切斷電源,防止因過流導致的設備過熱或損壞;過溫保護能夠在電源內部溫度過高時自動切斷電源,避免因高溫引發的安全隱患;短路保護則能在負載發生短路時立即切斷電源,防止短路電流對電源和設備造成嚴重損害。這些完善的保護機制大大提高了電源的安全性和可靠性,為電子設備的穩定運行提供了有力保障。
在保證性能和安全性的前提下,FT8395HB方案還具有較高的性價比。其采用SOP8封裝,內置700V高壓功率開關,外圍電路簡單,變壓器采用自動繞法。這種設計不僅減少了元件數量和PCB面積,降低了生產成本,還提高了生產的效率和可靠性。此外,無Y電容設計也減少了因Y電容漏電流測試等環節帶來的額外成本和復雜性,進一步降低了整體成本。對于電子設備制造商來說,這意味著在不犧牲產品質量和性能的情況下,能夠以更具競爭力的價格推出產品,提高產品的市場競爭力。

隨著電子設備的不斷發展和普及,對適配器電源的性能和安全性要求也越來越高。FT8395HB方案的出現,為適配器電源的設計提供了一種新的選擇,有望在未來的市場中占據重要地位。其無Y電容設計不僅解決了傳統電源設計中的一些問題,還為電源的小型化、低成本化提供了可能,符合電子設備發展的趨勢。同時,其優異的性能和高性價比也使其在市場競爭中具有一定的優勢,能夠滿足不同用戶的需求。