芯茂微3667系列芯片以其高度集成、極簡化的外圍設計以及高效的自供電原邊反饋控制功能,成為眾多電源解決方案中的優選。本文將詳細介紹3667系列芯片的特點、不同型號之間的差異以及其應用電路圖和內部框架圖。
3667系列芯片是一款高度集成的隔離型適配器和充電器的自供電PSR控制芯片。它通過固定原邊峰值電流和變壓器原副邊匝比來設置輸出恒流點,通過設定一個FB電阻來設置輸出恒壓點。

該系列芯片內置啟動電路,無需外圍啟動電阻,同時內置FB下偏電阻,固定峰值電流來實現取消限流電阻,并采用自供電方式取消輔助繞組VCC供電二極管,極大地簡化了系統成本。
此外,3667系列還內置輸入線電壓補償功能,優化輸出電流的一致性,并采用固定輸出線纜補償的方式進行輸出電壓補償。它還集成了多種保護功能,包括VCC鉗位/欠壓保護、輸出短路保護和過溫保護等。
3667系列芯片包括3667AH、3667A和3667B/BH等型號,它們在一些關鍵參數和應用場景上存在差異,具體如下:

1.輸出功率
3667AH:適用于2.5W的輸出功率場景。
3667A:適用于3.0W的輸出功率場景。
3667B/BH:適用于5.0W的輸出功率場景。
2.內置峰值電流閾值
3667AH:內置峰值電流閾值范圍為168mA至192mA。
3667A:內置峰值電流閾值范圍為205mA至235mA。
3667B:內置峰值電流閾值范圍為330mA至380mA。
3667BH:內置峰值電流閾值范圍為307mA至353mA。
3.飽和電流
3667AH:飽和電流為0.35A。
3667B:飽和電流為0.45A。
4.應用場景
3667AH:適用于對輸出功率要求較低的適配器和充電器。
3667A:適用于中等功率的適配器和充電器。
3667B/BH:適用于較高功率的適配器和充電器,以及需要較大輸出電流的應用場景。
3667系列芯片的典型應用圖展示了其在適配器和充電器中的基本連接方式。如圖1所示,該芯片通過變壓器與輸入電源相連,通過反饋電阻FB和輔助繞組來實現輸出電壓和電流的控制。這種設計使得3667系列芯片能夠以極簡的外圍電路實現高效的電源轉換。

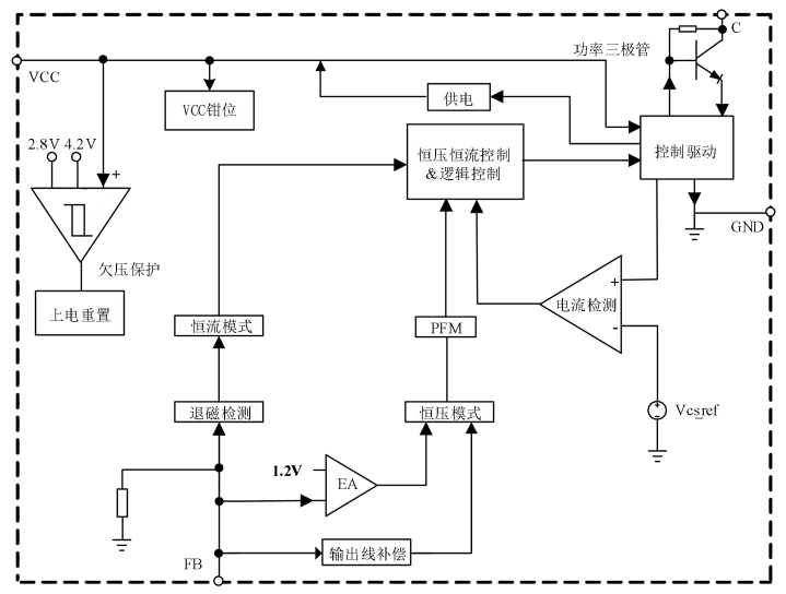
3667系列芯片的內部框架圖揭示了其高度集成的設計理念。如圖3所示,芯片內部集成了功率三極管、VCC供電電路、恒壓恒流控制邏輯、欠壓保護、電流檢測、上電重置、退磁檢測等功能模塊。這種高度集成的設計不僅減少了外圍元件的數量,還提高了系統的可靠性和穩定性。

3667系列芯片的電氣參數在設計電源系統時至關重要。以下是一些關鍵參數的對比:
1.啟動電壓
VCC_ST:啟動電壓范圍為4.2V至7V。
2.欠壓保護閾值
VCC_UVLO:欠壓保護閾值范圍為2.8V至7V。
3.工作電流
Icc1:工作電流范圍為200uA至380uA。
4.待機電流
Icc2:待機電流范圍為60uA至100uA。
5.輸出線補償電流
I_COMP_LINE:輸出線補償電流范圍為2.0uA至7.0uA。

3667系列芯片集成了多種保護功能,以確保系統的安全運行。這些保護功能包括:
VCC鉗位/欠壓保護:防止電源電壓過高或過低對芯片造成損壞。
輸出短路保護:當輸出電壓降低時,通過輔助繞組以及FB腳上電阻RFBH反饋到FB腳的電壓也會降低;當FB腳檢測到的電壓小于VFB_HICCUP且持續24ms時,發生短路保護。
過溫保護:當芯片溫度超過150℃時,觸發過溫保護,防止芯片因過熱而損壞。
在設計3667系列芯片的PCB時,需要遵循以下指南:
芯片GND:芯片GND與變壓器連接端,走線要盡量短。
VCC旁路電容:VCC的旁路電容需要緊靠芯片VCC和GND引腳。
FB引腳:接到FB的分壓電阻必須靠近FB引腳,且節點要遠離變壓器原邊繞組的動點。
功率環路的面積:減小功率環路的面積,如變壓器原邊繞組、功率管、母線電容的環路面積,以及變壓器副邊繞組、整流二極管、輸出電容的環路面積,以減小EMI輻射。
C引腳:適當增加C引腳的鋪銅面積以提高芯片散熱。
3667系列芯片以其高度集成、極簡化的外圍設計和高效的自供電原邊反饋控制功能,成為適配器和充電器以及其他輔助電源應用的理想選擇。通過對比3667AH、3667A和3667B/BH等型號的關鍵參數,設計人員可以根據具體的應用需求選擇合適的型號。