BPA850XD系列是晶豐明源推出的非隔離輸出可調電源芯片,專為滿足現代家電和工業控制設備的高效、可靠供電需求而設計。該系列包括三個主要型號:BPA8504D、BPA8505D/P、BPA8506D,每個型號針對不同的電流輸出需求進行了優化。
在智能家居、小家電及工業控制領域,非隔離輔助電源因其低成本、高效率和緊湊設計成為主流選擇。然而,傳統非隔離方案常面臨以下挑戰:
外圍元件多:需額外配置反饋電阻、電容等,增加BOM成本與PCB面積。
輸出精度低:負載/線調整率差(>5%),難以滿足高精度供電需求。
待機功耗高:空載功耗常超過100mW,不符合能效標準。
EMI性能差:高頻開關噪聲易干擾敏感電路。
晶豐明源推出的BPA850XD系列(如BPA8504D/BPA8505D/BPA8506D)直擊行業痛點,以“極簡設計+高精度+低功耗”重新定義非隔離電源芯片。

輸出電流:在230VAC±15%條件下,可提供125mA(DCM)和200mA(CCM)的輸出;在85~265VAC條件下,同樣提供125mA(DCM)和200mA(CCM)。
應用:適用于小家電和智能家居設備的供電,如智能插座、小型傳感器等。
輸出電流:在230VAC±15%條件下,可提供200mA(DCM)和300mA(CCM)的輸出;在85~265VAC條件下,提供200mA(DCM)和300mA(CCM)。
應用:適用于大家電的輔助電源和其他中等功率需求的工業控制設備。
輸出電流:在230VAC±15%條件下,可提供315mA(DCM)和400mA(CCM)的輸出;在85~265VAC條件下,提供315mA(DCM)和400mA(CCM)。
應用:適用于高功率需求的工業控制輔助電源,如自動化設備、機器人系統等。

集成關鍵元件:內置650V高壓MOSFET、VCC電容、CS電阻及反饋網絡,外圍僅需1個電感、1個二極管和少量電阻電容。
零貼片外圍:無需反饋電阻/電容,PCB布局更簡單,適合自動化生產。
負載調整率<3.5%:優于友商(如XX305D的6.3%),確保電壓穩定性。
線調整率<0.5%:適應85-265Vac寬電壓輸入,輸出波動極小。
待機功耗<50mW@230Vac:比友商(如XX305D的106.7mW)降低50%以上,輕松滿足能效6級標準。
Surge Pass 2KV:通過嚴苛浪涌測試,提升產品可靠性。
EMI裕量>6dB:內置頻率調制技術,降低傳導干擾。
| 參數 | BPA8505D | 友商XX305D | 優勢 |
|---|---|---|---|
| MOSFET耐壓 | 650V | 700V | 成本更優,滿足主流需求 |
| RDS(ON) | 8.5Ω | 12Ω | 導通損耗更低 |
| 開關頻率 | 45kHz | 66kHz | 降低EMI,減少高頻噪聲 |
| 限流點 | 420mA | 375mA | 支持更大負載 |
| 待機功耗 | 50mW | 106.7mW | 節能50%以上 |
| 輸出紋波 | 50mVpp | 80mVpp | 更純凈的供電 |
| 負載調整率 | 3.4% | 6.3% | 電壓穩定性提升近50% |

BPA850XD系列適用于:
小家電:電飯煲、空氣炸鍋、咖啡機(5V/15V供電)。
智能家居:智能門鈴、插座(3.3V/5V待機電源)。
工業控制:PLC輔助電源、傳感器供電(12V/24V)。
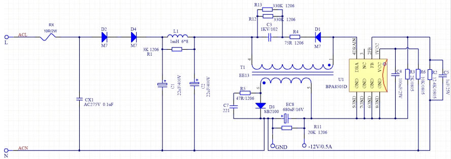
方案:BPA8505D(5V/250mA)+ 1mH電感 + ES1J二極管。
優勢:待機功耗僅43mW,滿足能效標準;輸出電壓紋波<30mV,確保MCU穩定運行。

成本領先:集成化設計減少10% BOM成本。
性能卓越:精度、功耗、EMI全面超越友商。
快速上市:極簡外圍縮短開發周期,加速產品迭代。
BPA850XD系列以“小芯片,大突破”重新定義非隔離電源,助力客戶在高競爭市場中贏得先機。