KP52140X系列是必易微推出的一款高耐壓、同步降壓型DC-DC轉換器芯片,主打6V~40V寬壓輸入、1A持續輸出、固定5V或3.3V輸出,適用于工業控制、電動工具、家電、照明、車載等嚴苛供電場景。
| 型號 | 輸出電壓 | 封裝 | 特點 |
|---|---|---|---|
| KP521405 | 5V | TSOT23-5 | 精簡引腳,節省空間 |
| KP521403 | 3.3V | TSOT23-5 | 3.3V固定輸出 |
| KP521405A | 5V | TSOT23-6 | 多一個NC腳,便于布線 |
| KP521403A | 3.3V | TSOT23-6 | 3.3V版本,兼容6腳封裝 |
覆蓋12V/24V工業總線、鋰電池、車載電源等常見母線
內置44V輸入過壓保護,抗浪涌能力強
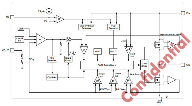
集成高側P-MOS(270mΩ)+低側N-MOS(135mΩ)
實測效率**>90%**(12V→5V/0.5A)
低開關速率(100kHz),EMI友好,無需復雜濾波
輸入接近輸出時仍可持續穩壓
VIN_MIN = VOUT + ILOAD × (RDS(ON) + DCR),壓差<200mV@1A
無需外部補償網絡,BOM再省3顆器件
2.5ms軟啟動,支持預偏置輸出,啟動無過沖
輸入欠壓鎖定(UVLO)、過壓保護(OVP)
輸出過壓/欠壓保護(OVP/UVP)
逐周期限流(OCL)、過溫保護(OTP)
打嗝模式自動恢復,故障不鎖死

實測:24V→5V/1A,效率88.4%,紋波45mV,溫升**<30℃**(TA=25℃)

| 型號 | 封裝 | 絲印 | 包裝 |
|---|---|---|---|
| KP521405LGA | TSOT23-5 | 1405 | 3.5k/卷 |
| KP521403LGA | TSOT23-5 | 1403 | 3.5k/卷 |
| KP521405ALGA | TSOT23-6 | 1405A | 3.5k/卷 |
| KP521403ALGA | TSOT23-6 | 1403A | 3.5k/卷 |

| 條件 | 效率 | 紋波 | 溫升 | 負載調整率 |
|---|---|---|---|---|
| 12V→5V/1A | 90.1% | 42mV | 28℃ | ±0.2% |
| 24V→5V/1A | 88.4% | 45mV | 30℃ | ±0.3% |
| 36V→3.3V/1A | 85.7% | 38mV | 33℃ | ±0.4% |
| 應用場景 | 推薦型號 | 理由 |
|---|---|---|
| 工業傳感器供電 | KP521405 | 24V母線→5V,效率高,保護全 |
| 電動工具控制板 | KP521405 | 抗40V浪涌,EMI低 |
| 智能照明輔助電源 | KP521403 | 3.3V給MCU/藍牙,紋波低 |
| 車載記錄儀 | KP521405A | 6腳封裝,布線友好 |
| 家電主控板 | KP521403A | 固定3.3V,省分壓電阻 |
KP52140X系列把高壓、同步、高效、保護、易用做到了極致:
下次再遇到“24V轉5V/1A”需求,直接扔一顆KP521405進去,測試數據大概率會讓你驚喜——這,就是易用高性能的真正含義。深圳三佛科技提供技術支持,批量價格有優勢~