SC2585A鼎芯微SOT23-6封裝65W SSR反激式控制器可替代OB2362A
<60W,SOT23-6,可替代PR6863/RT7738/OB2362A
<60W,SOT23-6,可替代PR6863/RT7738/OB2362A
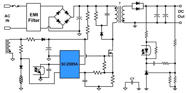
SC2585A 是一款應用于 65W 的電流模式 PWM 電源控制芯片。SC2585A 采用多模式加
QR 的效率均衡控制技術,提升了系統效率。高低壓補償技術減小了高低壓 OCP 的差異;OSP 保護提高了系統的安全性;QR 技術結合獨特的頻率抖動技術和 GATE 軟驅動技術大大降低了系統 EMI 設計。 SC2585A 提供了一系列完整的保護功能,如兩級 OCP、OSP、OTP、輸出 OVP 等。
QR 多模式工作
內置軟啟動功能
可編程過溫保護(OTP)
可編程輸出 OVP 功能
輸出短路保護(OSP)

適配器電源
電機驅動電源
消費類電子用電設備電源