在當前電子市場中,對于5W充電器適配器的需求日益增長,尤其是在移動設備和小型電子設備的充電領域。LP3773CH是一款專為5W以下隔離方案設計的自供電PSR控制芯片,以其高度集成和低成本的特點,成為充電器適配器設計的理想選擇。本文將詳細介紹LP3773CH的技術規格、特點以及如何實現5W充電器適配器的低成本方案。
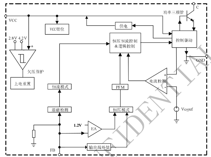
LP3773CH是一款高度集成的隔離型適配器和充電器的自供電PSR控制芯片,其主要技術規格包括:
固定原邊峰值電流:通過變壓器原副邊匝比來設置輸出恒流點。
輸出恒壓點設置:通過設定一個FB電阻來設置輸出恒壓點。
內置啟動電路:外圍不需要啟動電阻,簡化了設計。
內置FB下偏電阻:固定峰值電流來實現取消限流電阻。
自供電方式:取消輔助繞組VCC供電二極管,進一步降低成本。
輸入線電壓補償功能:優化輸出電流的一致性。
固定輸出線纜補償:進行輸出電壓補償,節約外圍線材。
多種保護功能:包括VCC鉗位/欠壓保護,輸出短路保護,過溫保護等。
封裝:采用SOP7L封裝。

LP3773CH的特點在于其高度集成和簡化設計,具體包括:
集成BJT:適用于5W以下隔離方案。
雙繞組變壓器方案:優化系統成本。
待機功耗75mW:低功耗設計,符合能效標準。
專利電流驅動:降低溫升,提高效率。
高精度FB下偏電阻:恒壓精度高。
固定峰值電流:恒流精度高。
輸出線損補償技術:提高輸出電壓的穩定性。
輸出短路保護功能:增強電路的安全性。
VCC欠壓保護功能:保護電路免受過壓損害。
過溫保護:防止因過熱導致的損壞。
LP3773CH實現5W充電器適配器的低成本方案主要體現在以下幾個方面:
簡化外圍設計:LP3773CH內置了多種功能,減少了外部組件的需求,從而降低了材料成本和組裝成本。
高集成度:集成BJT和多種保護功能,減少了外部MOSFET和保護電路的需求。
自供電技術:取消了輔助繞組VCC供電二極管,進一步降低了成本。
低待機功耗:符合最新的能效標準,減少了能源消耗,降低了長期使用成本。

LP3773CH以其高度集成、低功耗和多種保護功能,為5W充電器適配器提供了一個低成本、高效率的解決方案。通過簡化設計和減少外部組件,LP3773CH不僅降低了初次投入成本,也減少了長期使用中的能耗,是充電器適配器設計的理想選擇。